【机情无限 精彩毕设】机械2024届毕业设计(论文)中期检查优秀案例分享第十六期——地铁车辆动态包络线计算程序开发
员工姓名:王军涛
班生姓级:车辆2020-02班
指导教师:丁军君
毕设题目:地铁车辆动态包络线计算程序开发

一、概况
1.选题意义
截止2022年底,中国大陆地区共有55个城市开通城市轨道交通,运营线路总长度达10287公里,其中,地铁占比达到77.84%。因此,地铁车辆的运行安全在公共交通安全中极为重要,而车辆动态包络线是设计和校核车辆运行安全的一个重要指标。对于在地铁线路上运行的车辆,需要对其进行限界校核,须符合相关规定的车辆限界,以保证其安全。开发能自动计算地铁车辆动态包络线的计算程序并完成软件界面设计,可以提高限界计算效率,具有一定的工程意义。
2.任务分解
本论文将深入开展地铁车辆动态包络线的研究,开发能自动计算地铁车辆动态包络线的计算程序并完成软件界面设计,以提高限界计算效率。将题目分解为以下任务:
(1)梳理国内外研究现状,并撰写开题报告,完成论文的绪论部分。
(2)重点阅读最新的限界标准,并整理包络线计算相关的公式。
(3)根据之前整理的公式编写计算程序,我将通过编写程序实现包络线计算的自动化,并确保程序的准确性和有效性。
(4)通过对实际数据进行计算,并与已知的结果进行比较,将验证程序的正确性,并确保它能够产生准确的动态包络线数据。同时使用MATLAB搭建APP界面。通过搭建用户友好的界面,使计算程序更易于使用和操作,提高工作效率。
(5)联合使用Simpack和Matlab搭建动力学仿真系统,并使用工程实例作为算例,与APP界面计算结果进行对比。
(6)撰写论文并进行答辩。通过整理和总结前期工作的成果,撰写出一篇完整的论文.
二、已完成工作
1.完成开题报告的撰写、外文文献UIC505-1节选翻译。
2.整理CJJ/T96 -2018地铁限界标准中的车辆限界计算公式,包括:车体、转向架、踏面、轮缘、簧下,受电弓。根据地铁限界标准中的车辆限界计算公式列出限界计算所需计算参数。
3.参考CJJ/T 96-2003地铁限界标准中的车辆限界计算公式说明,编写车辆限界计算计算子函数,包括:车体上部、车体下部、转向架、踏面、轮缘、簧下,受电弓,并通过标准中的算例进行验证。如图1所示,程序计算结果与标准给出结果相吻合,程序验证准确。
图1 程序验证结果
4.如图2所示,已完成APPDesigner界面的搭建,APP功能包括:数据导入、数据清除、图像绘制、图像清除、计算数据导出等,图中蓝色部分为数据导入区,负责导入车辆计算轮廓坐标、车辆限界计算参数、参考限界坐标;黄色部分为图像绘制区,负责绘制车辆计算轮廓、车辆限界、设备限界、参考限界;红色部分为用户操作区,负责选择所需进行计算并绘制。
图2 APPDesigner界面
5.调试APP界面,以地铁限界标准中A2型地铁车辆为例,APP界面运行结果如图3所示。
图3 APP界面运行结果
6.绘制车辆断面图,包含车辆计算轮廓、车辆限界、设备限界。
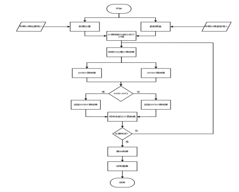
7.绘制程序框图。
8.初步搭建动力学仿真系统。
三、下一步工作计划
1.联合使用Simpack和Matlab搭建动力学仿真系统,使用Matlab调用Simpack中建立的车辆动力学模型进行动力学仿真模拟,动力学计算数据传回Matlab加上车辆限界计算公式中的车辆静态偏移量,对每个控制点可能出现的位置坐标进行包络处理,得到真正意义上的车辆动态包络线。
2. 使用工程实例作为算例,使用动力学仿真系统进行计算,与APP界面计算结果作对比分析,联合验证。

问题一:车辆限界和动态包络线的区别?
回答:动态包络线将轨道几何偏差(轨距、水平、方向、高低和磨耗等) 所引起的机车车辆位移一起包括在内,其考虑的位移要素比动态限界增加了若干项,它能够更好地利用空间,是一种更加完善的限界校验方法。程序中计算的车辆限界只是为了根据标准中的数据来验证程序的准确性,计算结果是动态包络线,车辆限界作为校核。
问题二:动力学仿真系统工作量较大,是否可以完成?
回答:之前有过相关项目经验,可以顺利完成。

毕业设计是对所学知识理论的检验与总结,能够培养和提高设计者独立分析和解决问题的能力。在进行毕业设计时,我遇到了很多问题,软件界面的开发从最开始的GUI到现在的APPDesigner,界面从一个按键到多个组件,功能从数据导入再到计算分析,这些问题在不断修改完善的过程中,得到了很好的解决,也让我学到了很多。在面对问题时,实事求是的学习态度和坚持不懈的精神是我在这次设计中最大的收益。