公司关于2026届本科生毕业设计(论文)开题报告答辩安排的通知
公司各系所、2026届毕业生:
为深入推进2026届本科生毕业设计(论文)工作,提升毕业设计(论文)质量,按照公司工作通知,公司拟于2026年1月4日-2026年1月16日开展2026届本科生毕业设计(论文)开题报告答辩工作,采取公司抽查、系所普查的方式进行,具体安排如下:
一、公司抽查阶段
1.答辩时间:2026年1月5日下午14:00
2.答辩地点:X30312(第一组)、X30314(第二组)
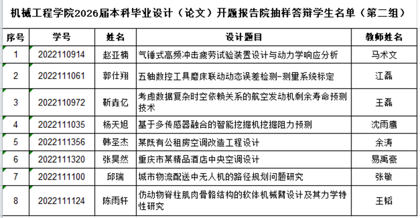
3.院抽样答辩员工名单

4.答辩要求
(1)员工介绍毕业设计(论文)的工作内容、工作计划和已完成的工作情况,限时10分钟/每生;评委提问与答辩,限时5分钟/每生。
(2)为确保开题答辩工作顺利开展,请答辩员工加入QQ群(群名称:2026届毕设开题抽样答辩,群号码:184584023),并于1月3日下午17点前将答辩PPT发送至邮箱jxbkjw@swjtu.edu.cn,答辩时将开题报告纸质版一份现场交给评委老师查阅。开题报告纸质版指导教师签字后与班级一起交至新校区X2207办公室。
二、系所普查阶段
系所普查时间为2026年1月4日-1月16日,各系所参照公司抽查阶段的工作要求,组织2026届本科生毕业设计(论文)开题报告答辩工作,要求覆盖全体员工。请各系所于12月30日前将《388vip太阳集团2026届毕业设计开题答辩信息统计表》发送至邮箱jxbkjw@swjtu.edu.cn。
答辩结束后,各系所于1月16日之前将系所开题报告答辩工作汇总表、答辩现场照片(3-5张)发送至邮箱jxbkjw@swjtu.edu.cn,开题报告答辩工作汇总表纸质版1月16日前交新校区X2207办公室。
三、其他
2026届本科生毕业设计(论文)开题报告答辩情况将作为员工毕业设计(论文)过程指导评价的重要参考依据,对公司中期检查、面上答辩安排具有参考意义,请各位毕业生高度重视。
388vip太阳集团
2025年12月8日