2023年9月授位工作详细安排通知--8月23日更新版
(此文件将根据公司的通知逐步完善并随时更新)
请各位同学务必仔细阅读并下载所有相关附件
参加2023年9月授位的博士、硕士(在职工程硕士、同等学力)研究生:
统一收取纸质版授位材料的具体时间为:8月31日,机械馆2242会议室,具体时间安排:上午为9:30-12:00 下午为2:30-4:30,只集中收取1天。
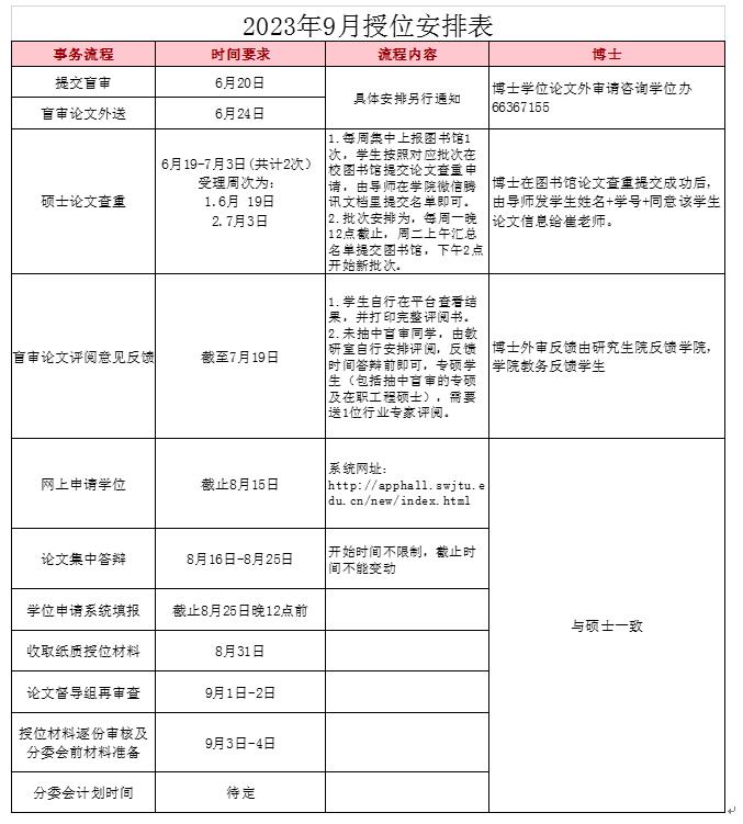
硕士、博士答辩及授位所有工作正常进行,(图书馆查重、论文外审、提交答辩及授位申请等具体操作方式见下面各部分详情)。
硕士、博士答辩材料包下载地址:请务必自己通过链接下载最新版,勿使用之前员工版本(可搜索关键词:答辩):https://gsnews.swjtu.edu.cn/fwzn/xzzq.htm
博士材料更新——申请博士人员登记表模板(纸质、电子都要交)3月20日更新版

纸质版材料及其它环节详细安排(硕士)
档案袋里的资料1-10项:(请按照以下顺序排列,2-11黑色签字笔在右下角逐页编码,所有资料均需为原件,卷内目录及备考表请填写完整):
1.卷内目录(填写时请按《卷内目录》样表格式填写,内容请根据实际情况填写)
2.论文首页+中文摘要+英语摘要(逐页编码)(涉密论文交完整版论文)
3.答辩委员会成员名单审批表
4.申请学位审批表
5.研究生学位论文学位评议书(2份)
6.研究生学位论文答辩记录
7.表决票5张
8.硕士学位论文答辩意见修改说明表
9.学位论文检测报告(只打印结果页)
10.学术型研究生必须提供以第一作者身份并以388vip太阳集团为作者单位,封面、目录、本人论文(或正式录用通知)(工程硕士不填写此页)
11.论文修改题目说明(不涉及的忽略此项)
12.备考表(填写时依据为以上1-9项内容)
注:抽中盲审同学需要填专家信息的地方,统一填写:公司统一以盲审方式平台送审
涉密论文在卷内目录中加入涉密审批表原件1份,位置在备考表前。
单独提交资料:
电子版提交:
1.申请硕士学位人员信息表
2.全日制研究生毕(结)业生信息汇总表
3.PDF版完整论文,文件命名为系所-姓名-学号(系所名称在以下选:工机、测控、机电、机设、机制、摩擦、机车、汽车、暖通、热能)
4.研究生期间发表论文信息统计表(专硕无成果可不填)
需要提交的电子版附件(不要压缩),文件格式为:姓名-硕士-文件名 ,邮件主题为:授位-硕士+学号+姓名,电子版材料的请发送至175236552@qq.com
纸质版提交:
1.教育部学籍在线认证报告(在职工程硕士、同等学力不需要)
2.同等学力,需复印一份答辩决议(含答辩成绩的),并请进入“同等学力系统”填写论文详细信息。
纸质版材料及其它环节详细安排(博士)
材料包下载地址:https://gsnews.swjtu.edu.cn/fwzn/xzzq.htm
机械卷内目录样表下载地址:点击下载
申请博士人员登记表模板(纸质、电子都要交)3月15日更新版
档案袋里的资料1-11项:(请按照以下顺序排列,2-10(论文集除外)项用黑色签字笔在右下角逐页编码,所有资料均需为原件,卷内目录及备考表请填写完整,论文集不参加逐页编码)
卷内目录
1.(1)完整论文原件1本 (逐页编码)
(2)提供《388vip太阳集团攻读博士期间发表的论文集》1本,内容为申请学位本人提交的“388vip太阳集团申请博士学位人员登记表”中所列的发表论文,要求论文集装订成册,包含封面(题目:388vip太阳集团攻读博士期间发表的论文集)、目录、论文全文、论文检索报告(须有公章)。---论文集不逐页编码
2.答辩委员会成员名单审批表
3.申请博士学位审批表
4.博士学位论文预审意见修改说明表
5.博士研究生学位论文专家评阅书
6.博士学位论文外审专家意见综述及外审意见修改说明表
7.研究生学位论文答辩记录
8.学位论文答辩委员会表决票5张
9.博士学位论文答辩意见修改说明表
10.学位论文检测报告(只打印结果页)
11.备考表(填写时依据为以上1-9项内容)
注:“博士学位论文答辩委员会决议”一项必须详细阐述该论文主要创新点及成果或研究意义以及存在的不足和改进措施.
涉密论文在卷内目录中加入涉密审批表原件1份,位置在备考表前。
单独提交资料:
电子版提交:
1.申请博士学位人员信息表
2.全日制研究生毕(结)业生信息汇总表
3.PDF版完整论文,文件命名方式博士-学号-姓名-题目
4.研究生期间发表论文信息统计表
需要提交的电子版见附件(不要压缩),文件格式为:姓名-硕士-文件名 ,邮件主题为:授位-硕士+学号+姓名,电子版材料的请发送至175236552@qq.com
纸质版提交:
1.完整版论文1本(共计2本纸质版论文)
2.388vip太阳集团申请博士学位人员登记表(1份,正反打印,除导师签字其它均需打印)
3.教育部学籍在线验证报告
4.精装绿皮论文1本
研究生院系统操作各步骤指南
此环节填报学科授位级别时,请按照当年入学的情况为准,参看个人学信网的信息
1.答辩各环节需要在研究生院网站个人账户中申请。
2.个人成果由导师负责在系统中审核。
3.博士论文外审需要在系统先进行学位申请,公司教务审核并报名单给学位办受理,学位办每周集中受理一次(每周四下午4点截止)。
4.硕士按照公司批次抽校外盲审,未抽中盲审同学,由教研室自行安排评阅,专硕员工(包括抽中盲审的专硕及在职工程硕士),需要送1位行业专家评阅。
5.答辩秘书,由导师在系统中进行指定。
6.答辩相关材料,由秘书在系统中提交。
7.研究生院网上系统操作指南(员工、导师、秘书),请点击下载
有关学位申请系统填报学位办的答疑
1.文章录用:不确定的项填零,页码不知道的填0-1
2.涉密论文:重复率填零,要求上传涉密申请审批表(如申请表在校,暂时不填,后面补)
3.标*部分为必填,非标*部分等待通过
4.非盲审同学,评阅意见要在学位申请前拿到评阅结果。
5.员工信息必填;
6.学位论文信息必填;
7.成果项学硕必填,专硕有成果就填,没有可不填;
8.附件信息全部不填;
9.学术不端检测信息必填,要上传图书馆报告的截图;
10.对于必填项中,若有些内容没有,填无,关键词超过5个的,选择5个填写即可;
11.如遇到公司审核退回一定是你的提交材料不合格,请自己找一下原因,比较多的原因是查重报告没有上传附件;
12.学位申请公司审核通过后,不需要等研究院审核通过,就可以请导师登录系统,在系统中指派秘书,秘书就可以填答辩信息,提交后公司审核通过,即可答辩;
13.提示:学位申请模块完成后,就进入答辩管理应用。

毕业信息填报(单证员工不用填)
毕业信息系统开放时间:待定,公司要求完成时间为:待定
关于采集和报送2023年9月研究生毕业学历信息的通知(具体咨询廖老师)
共性问题解答
1.题目变更 开题后题目变更者,请书写论文题目变更说明(导师签字),说明需加入卷内目录备考表前;答辩过程中专家提出变更题目者,请书写论文题目变更说明(导师签字),需在答辩记录中出现变更题目的记录,说明需加入卷内目录备考表前;如更改过两次题目,请将二次情况写在一份情况说明里;
2.卷内材料逐页编码说明:从第二项开始全部单页右下角黑色中性笔编码(只要出现的纸张都要统一编,包括白纸);
3.授位系统的毕业年月为:答辩通过年月。 毕业填报系统的毕业时间为:2023年9月15日;
4.非盲审同学,评阅意见要在学位申请前拿到评阅结果;
5.专硕的评阅专家、答委要求及论文查重率见图片。


研究生学术训练标准及创新成果标准文件汇编
保密论文注意事项
1. 保密论文需提前一年办理保密手续,保密申请材料在研究生院网站下载中心下载
2. 保密论文按要求提供研究生选题审批表2份原件,其中1份编入卷内目录
离校手续步骤及注意事项
离校系统及离校相关工作负责部门:公司员工工作组 咨询电话87600104
工程硕士注意事项:档案馆需提交毕业生登记表、成绩单、学位授予证明并告知档案馆需邮寄的单位人事部门地址。
研究生院相关部门咨询电话
博士论文外审:66367157 值班员工
博士学位咨询:66367155 郭老师
硕士学位咨询:66367156 王老师
研究生学籍管理:66367195 曹老师
研究生成绩管理:66367298 张老师
收取纸质授位材料步骤图
