2025年云上夏令营活动安排通知
发布时间:2025.07.01
|
编辑: 薛玉娟
|
浏览次数:
2025年云上学术夏令营活动将通过线上举行,请报名参加的同学及时加入通知QQ群:901029991。活动时间为7月3日全天,分2个阶段进行,具体安排如下:
第一阶段:公司介绍及学术报告
7月3日上午8:30开始,全体营员通过QQ群课堂(QQ群号:901029991)线上参加,具体安排如下:

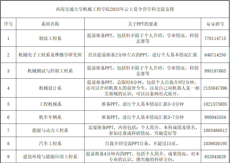
第二阶段:各系所学术交流
7月3日下午14:00开始,营员分系所参加系所交流活动,各系所关于PPT的要求及交流活动的QQ群号如下:

388vip太阳集团
2025年7月1日